Communiqué de presse

"Zéro" particule avec Renault Trucks

2007-11-02T10:32:00

Dietikon (ots) -

- Indication: Des images peuvent être téléchargées sous:
     http://www.presseportal.ch/fr/pm/100004950 -
Depuis toujours Renault Trucks s'engage pour
l'écologie par le biais de véhicules de plus en plus propres. Les
véhicules commercialisés à ce jour répondent par exemple déjà aux
futures normes Euro 5. Aujourd'hui, Renault Trucks Suisse fait un pas
de plus vers le " zéro " rejets avec des énergies alternatives mais
aussi et surtout une offre complète de filtres à particules fermés et
autorégénératifs sur toute la gamme Euro 5.
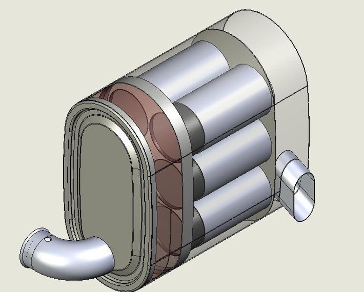
Grâce à l'expérience accumulée par l'installation de filtres à
particules sur des véhicules Euro 3 en usage urbain, Renault Trucks
Suisse avec son partenaire Exo Clean a développé cette même offre
pour les nouvelles motorisations Euro 5. Il s'agit là d'un filtre à
particules fermé qui garantit une filtration à 95% des particules
fines (PM10) mais aussi des nanoparticules. Afin d'assurer un
fonctionnement durable et sans contrainte, le filtre est équipé d'une
injection de diesel à l'entrée du filtre provoquant une combustion et
l'augmentation ponctuelle de la température de celui-ci et
auto-combustion des particules. Ce système permet une
auto-régénération du filtre sans intervention du chauffeur quel que
soit le profil des parcours.
Installé, depuis quelques mois, sur 4 véhicules clients Euro 5 en
Suisse le filtre a fait ses preuves dans les différents usages que
sont la distribution de boissons et le chantier (véhicule grue
circulant aussi en tunnel). Associé à la technologie SCR Euro 5 le
filtre à particules réduit pratiquement à zéro l'émission des
particules tout en réduisant la consommation de diesel. Sachant que
l'air d'admission contient déjà des particules qui sont également
retenues par le filtre; on peut en conclure, après mesures, que les
gaz d'échappement d'un filtre fermé contiennent moins de particules
que l'air environnante. Qui plus est ce filtre est homologué VERT,
seul certification existante dans le domaine, créée pour les machines
en chantiers clos (tunnels par exemple); preuve de l'efficacité du
filtre et de son fonctionnement.
Optimisation des motorisations diesel
Outre le filtre à particules Renault Trucks s'engage dans
plusieurs technologies réduisant les émissions polluantes. Parmi
elles le Biodiesel qui par sont statut d'énergie renouvelable est
neutre en terme de bilan d'émission CO2.
Optifuel tel est le nom du projet qui a pour but de soutenir les
transporteurs dans la réduction de la consommation et donc de la
pollution. Grâce au partenariat avec des fournisseurs de pneus
(Michelin) et de lubrifiants (Renault Trucks Oils), Renault Trucks
propose une optimisation complète des véhicules. C'est-à-dire
d'augmenter la rentabilité globale du véhicule par des interventions
coordonnées sur différentes agrégats des camions mais aussi sur sa
conduite en perfectionnant la formation chauffeur.
Enfin pour le futur, Renault Trucks développe des solutions
hybrides, matérialisées par le concept truck Hybrys, afin de réduire
encore davantage la consommation. D'après les premiers résultats, le
gain d'énergie généré par le stockage électrique des forces de
freinage et réutilisée au démarrage, permettrait une réduction
d'environ 15% de la consommation.
Energies et motorisations alternatives.
En complément de la technologie diesel Renault Trucks
commercialise des propulsions alternatives telles que le gaz et
l'électrique. L'électrique couvre une petite niche d'utilisations
intra-urbaine de courte distance/autonomie dont un avantage
supplémentaire est l'absence de bruit pour des usages nocturnes. La
technologie gaz naturel est mise en pratique depuis plusieurs années
pour le ramassage des ordures ménagères dans de nombreuses villes
françaises. Les véhicules au gaz offrent une autonomie plus
importante que l'électrique et sont parfaitement adaptés à des
parcours journaliers répétitifs pour lesquels la gestion des pleins
est bien planifiée. Cette technologie possède aussi l'avantage sonore
et la non émission de fumée (à zéro particule) très apprécié en
ville. Enfin pour la collecte périurbaine la technologie bimodal
permet de combiner la propulsion électrique pour le ramassage en
centre ville et la technologie diesel pour les trajets entre
agglomérations.
Engagés pour votre succès ... et pour l'écologie
Par le biais de toutes ces solutions d'énergies et propulsions
alternatives Renault Trucks s'engage non pas seulement pour le succès
de ses clients mais aussi pour l'écologie. Toutes ces technologies
offrent une très large palette de solutions propres pour tous les
besoins des transporteurs, quelques soit les distances, les profils
et les types d'usages.

Contact:

RENAULT TRUCKS (SUISSE) SA
Heimstrasse 45, Postfach 298
8953 Dietikon 1
Tél.: +41/44/746'65'65
Internet: www.renault-trucks.ch

Permalink:


https://www.presseportal.ch/fr/pm/100004950/100548157




Plus d'informations

http://www.renault-trucks.ch

Montrer/cacher Box


PRESSEPORTAL Presseportal Logo